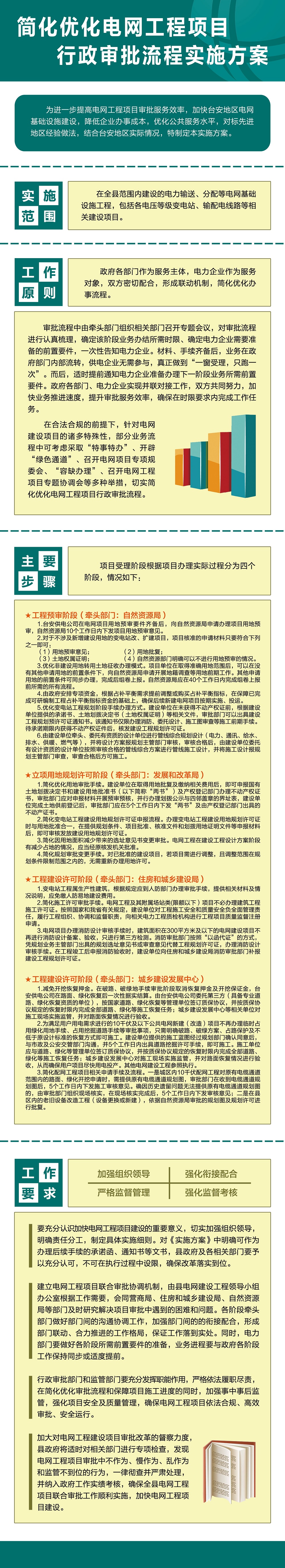
《台安县人民政府办公室关于印发台安县简化优化电网工程项目行政审批流程实施方案(试行)的通知》文件解读-政策解读-台安县人民政府
《台安县人民政府办公室关于印发台安县简化优化电网工程项目行政审批流程实施方案(试行)的通知》文件解读-政策解读-台安县人民政府
您的位置:
首页
>
政务公开重点工作专栏
>
决策公开
>
政策解读
决策公开
政府文件
政府会议
政策解读
规划许可
《台安县人民政府办公室关于印发台安县简化优化电网工程项目行政审批流程实施方案(试行)的通知》文件解读
时间:2020-05-13 14:23
来源:
作者:
点击:
次
相关信息
台安县人民政府办公室关于印发台安县简化优化电网工程项目行政审批流程实施方案(试行)的通知